Procurement Functions Flow Structure
Connecting departments, improving transparency, and making procurement easier for everyone
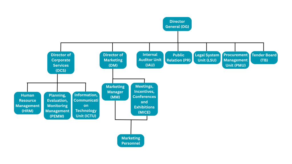
Procurement Functions Flow Chart
Director General (DG)
Director of Corporate Services (DCS)
Director of Marketing (DM)
Marketing Manager (MM)
Meetings, Incentives, Conferences and Exhibitions (MICE)
Internal Auditor Unit (IAU)
Public Relation (PR)
Legal System Unit (LSU)
Planning, Evaluation, Monitoring Management (PEMM)
Procurement Management Unit (PMU)
Tendor Board (TB)
Human Resource Management and Administration (HRAM)
Information, Communication and Technology Unit (ICTU)
Marketing Personnel
Promoting Integrity in Every Procurement Process
Committed to Transparent and Efficient Procurement, Serving all departments with integrity and compliance.
Explore Procurement Act